Your new domain won't rank for a year. Here's the shortcut.
Only 1.74% of new pages reach Google's top 10 in a year. Aged domains can get there in weeks. Here's how that works.
The numbers are brutal (and getting worse)
The odds of a new page cracking Google’s top 10 within a year have dropped by more than two-thirds since 2017. If you’re buying your first domain in 2026, this dataset should shape every decision you make before you spend a cent.
Patrick Stox at Ahrefs ran the numbers using 1 million random URLs first seen by the Ahrefs crawler in September 2023, tracked for a full year. The headline finding: only 1.74% of newly published pages reached the top 10 within 12 months. In 2017, that figure was 5.7%.
The window hasn’t narrowed. It’s been bricked over.
The pages that do hold top positions are older than they used to be. The average page sitting at position #1 is now 5 years old, per the same Ahrefs study. In 2017, it was 2 years. Incumbents are entrenching. Newcomers are locked out for longer.
The long tail gets longer
Across all of Google’s top 10, 72.9% of ranking pages are more than 3 years old. Three years. Look, that’s the waiting period before most pages even have a shot at the first page. Sit with that number before buying a domain and assuming content alone will carry you.
There’s a nuance the headline stat doesn’t show. When Stox filtered for pages with non-empty English content (excluding parked pages, redirects, and junk), the success rate rose to 6.11%. Still grim, but meaningfully better. It tells you that a big chunk of the “failures” in the raw data are pages that were never serious contenders: domains registered and abandoned, placeholder sites, test pages.
Fast or never
Here’s the genuinely strange part. Among the tiny minority of pages that did break into the top 10 within a year, 40.82% got there within a single month of publication. Not six months. Not nine. One month.
Of the pages that reached the top 10 within a year, 40.82% did so within just one month of publication.
The distribution is bimodal. Pages either rank fast or they don’t rank at all within the study period. Almost no middle ground. And the pages that rank fast overwhelmingly sit on established domains with existing authority, backlink profiles, and crawl history. They aren’t new sites. They’re new pages on old sites.
That distinction is everything if you’re a first-time domain buyer. A brand-new domain with fresh content is fighting for a spot in the 1.74%. An aged domain with accumulated trust signals might give that same content a shot at the 40.82% fast lane. Might. There are no guarantees, and anyone selling you a guarantee is selling you something else entirely.
What Google says vs what Google does
Google’s official position on domain age as a ranking factor is unambiguous: it doesn’t count. Evidence from Google’s own patents and leaked internal code tells a different story.
John Mueller, Google’s Search Advocate, said it plainly on Twitter in June 2019: “No, domain age helps nothing.” Six words. No hedging, no qualification.
Except it wasn’t the end. In a Google Webmaster Hangout that same year, Mueller offered a more careful take. He acknowledged that older pages have “built up so much trust and links and all of the kind of other signals over the years” that they naturally rank well. The age itself might not be the signal, but age is a near-perfect proxy for the signals that do count.
This distinction sounds meaningful in theory but collapses in practice. Telling a first-time domain buyer “age doesn’t help, but everything that comes with age helps” is like saying “money doesn’t buy happiness, but it buys everything that makes you happy.” Technically true. Functionally useless.
The patent Google doesn’t talk about
In 2005, Google published patent application US20050071741A1, co-authored by Matt Cutts, who at the time led Google’s webspam team. The patent includes a section on domain registration data as a signal for search quality. The relevant passage is worth reading carefully:
“Valuable (legitimate) domains are often paid for several years in advance, while doorway (illegitimate) domains rarely are used for more than a year.”
— Google Patent US20050071741A1
The patent doesn’t say “we use domain age as a ranking factor.” It says domain registration length can be a signal for distinguishing legitimate sites from spam. The implication is hard to miss: Google’s own engineers, two decades ago, considered domain age and registration data relevant to search quality.
Reading between the lines
The gap between Google’s public statements and its technical infrastructure is a recurring pattern in SEO. Google has good reasons to downplay specific signals: confirm that domain age counts and the expired domain market inflates overnight, spammers buy up aged domains at scale, and search quality degrades. The incentive structure pushes Google toward denial regardless of what the algorithm does.
This doesn’t mean domain age is a confirmed ranking factor. It means Google’s denial alone isn’t sufficient evidence that it isn’t one. The Ahrefs data, the patent language, and the leaked API code (more on that shortly) all point in the same direction. Google’s public communications point in the opposite one.
For a first-time buyer, the practical takeaway: don’t ignore domain age because Google says it doesn’t count, and don’t overpay for an old domain because the SEO industry says it’s magic. The truth sits between those two poles.
The sandbox that officially doesn’t exist
For twenty years, SEOs have debated whether Google penalises new domains with an invisible waiting period. In May 2024, leaked internal code confirmed that Google uses a host-age attribute to suppress fresh sites. Google still denies the sandbox exists.
The concept is simple. Register a new domain, publish content, and watch it struggle to rank for weeks or months despite solid content and even some backlinks. Webmasters have reported this pattern since at least 2004, and it became so widely discussed that Google had to address it directly.
Mueller’s response, posted on Twitter in August 2019: “There is no sandbox.” Period.
Years earlier, at PubCon 2005, Matt Cutts had offered something slightly more equivocal. Roughly paraphrased: there wasn’t a sandbox per se, but the algorithm might affect some sites under some circumstances. The exact wording has been disputed for two decades across SEO forums, but the gist was consistent: Google acknowledged the observed effect while denying a specific mechanism called “the sandbox.”1
Then the API leaked
In May 2024, a researcher named Erfan Azimi discovered what appeared to be internal Google Search API documentation. He shared it with Rand Fishkin at SparkToro and Mike King at iPullRank. King published a detailed analysis of the leaked documentation, and one attribute stood out: hostAge, described as being used “to sandbox fresh spam in serving time.”
The word “sandbox.” In Google’s own internal documentation. After twenty years of denial.
The leaked Google API documentation described a
hostAgeattribute used “to sandbox fresh spam in serving time.”
Google’s response was carefully worded. The company cautioned “against making inaccurate assumptions about Search based on out-of-context, outdated, or incomplete information.” They did not deny the documentation was authentic. They did not deny the hostAge attribute exists. They warned against over-interpretation.
What this means in practice
Well, look. The sandbox probably isn’t a binary on/off switch. It’s more likely a weighted signal (one of hundreds or thousands) that reduces the visibility of very new domains until they’ve demonstrated some baseline of legitimacy. A brand-new domain publishing payday loan content gets suppressed hard. A brand-new domain publishing original marine biology research might barely notice it.
For first-time buyers: the sandbox isn’t necessarily a death sentence, but it’s a headwind. New domains face friction that established domains don’t. How much friction depends on your niche, your content quality, and how quickly you build legitimate signals. An aged domain with an existing crawl history and backlink profile sidesteps this friction entirely.
But sidestepping isn’t the same as a guarantee. An aged domain with a spam history might carry worse signals than a fresh domain with none.
What aged domains carry (it isn’t magic)
An aged domain’s value comes from four measurable assets: backlinks, crawl history, topical authority, and trust signals. Age by itself is a calendar entry. What accumulates over that time is what search engines respond to.
The SEO industry treats domain age like a mystical property. “This domain is 15 years old” gets tossed around as if the number alone confers power. It doesn’t. A 15-year-old domain that sat parked with no content, no backlinks, and no visitors is functionally identical to one registered yesterday. The registrar might show a 2011 creation date, but Google’s crawler sees an empty shell.
What gives an aged domain genuine value is the equity it accumulated while it was active.
Backlinks: the currency of trust
Backlinks remain the strongest off-page ranking signal in Google’s algorithm. An aged domain that once hosted a popular blog, a respected business, or a well-linked resource page carries those inbound links with it. Buy that domain and put new content on it, and those links still point to the domain. Their authority transfers to your pages.
Quality varies enormously, though. A domain with 500 links from article directories and comment spam is worse than useless. A domain with 30 links from respected publications, educational institutions, and industry sites is a genuine asset.
Crawl history: the invisible advantage
Google’s crawler has a memory. Domains crawled regularly for years have established crawl patterns, and new content on those domains gets discovered and indexed faster than content on brand-new domains. This is one of the mechanisms behind the “sandbox” effect: new domains need to build a crawl relationship from scratch. Established domains have one already.
Topical authority: the relevance signal
A domain that spent a decade publishing content about home renovation carries topical authority in that niche. If you buy it and continue publishing home renovation content, you inherit that topical context. If you buy it and pivot to cryptocurrency trading, you inherit nothing useful and might confuse Google’s understanding of the site’s purpose.
Topical relevance is non-transferable across niches. A domain with authority in cooking doesn’t carry that authority into finance.
This is one of the most commonly overlooked factors in aged domain purchases. The domain’s history needs to align with your intended use, or the accumulated authority becomes noise rather than signal.
Trust signals: the accumulated reputation
Trust is a composite of the previous three factors plus additional signals: consistent uptime, absence of spam penalties, presence in web directories and citation databases, mentions across the web. An aged domain with a clean history has a trust profile that a new domain can’t replicate on day one. Full stop.
So don’t buy an aged domain because it’s old. Buy it because it carries specific, verifiable assets that would take you years to build from scratch. And verify those assets before you spend a thing.
DA, DR, and the alphabet soup of authority metrics
Moz’s Domain Authority and Ahrefs’ Domain Rating are the two most cited authority metrics in SEO. Neither is a Google metric. They measure different things, and confusing them with each other, or with Google’s internal scoring, will cost you money.
Spend ten minutes researching aged domains and you’ll see DA and DR scores thrown around like gospel. “DA 45 domain for $800.” “DR 62, strong backlink profile.” These numbers are useful, but only if you understand what they represent and what they don’t.
Moz’s Domain Authority (DA)
Moz’s Domain Authority runs on a scale of 0 to 100. It uses a machine-learning algorithm that evaluates dozens of factors, including the number of linking root domains, link quality, spam scores, and other signals that correlate with rankings. A DA of 1 is a brand-new domain with no links. A DA of 95+ is Wikipedia, Google, or Facebook.
DA is a predictive score. It estimates how likely a domain is to rank, based on Moz’s understanding of Google’s algorithm. Updated regularly, it correlates reasonably well with real rankings. But it’s a third-party approximation, not a direct measurement of anything Google uses internally.
Ahrefs’ Domain Rating (DR)
Ahrefs’ Domain Rating also runs 0 to 100, but it’s built differently. DR is based primarily on the number and quality of unique referring domains pointing to a site. It’s narrower than DA: where Moz tries to model multiple ranking factors, Ahrefs focuses almost entirely on backlink strength.
This makes DR more transparent (you can trace exactly why a domain has the DR it does) but also more gameable (buy a bunch of links from high-DR sites and your DR climbs, regardless of whether those links are relevant or valuable).
What neither metric tells you
Neither DA nor DR is a Google metric. Google has confirmed it doesn’t use any third-party authority score. Google has its own internal signals, which are not public, and which may or may not correlate with DA or DR at any given time.
Neither Moz DA nor Ahrefs DR is a Google metric. Both are third-party approximations that correlate with rankings but don’t cause them.
This distinction is worth internalising when evaluating aged domains. A domain with DA 55 and DR 60 isn’t “strong” in any absolute sense. It’s strong according to two companies’ best guesses about what Google values. Informed, useful guesses. But guesses.
Use DA and DR as screening tools, not as buying criteria. A domain with DA 10 and DR 8 probably isn’t carrying much useful authority. A domain with DA 55 and DR 60 probably is. But the numbers alone don’t tell you whether the backlinks are relevant, whether the domain has penalties, or whether the topical authority aligns with your plans. You need to look deeper. The checklist section later in this piece walks through exactly how.
The case studies (and their conflicts of interest)
Two widely cited case studies show impressive results from aged domain strategies. Both were published by companies that sell aged domains or link-building services. The results may be real. The incentives are impossible to ignore.
The aged domain industry runs on case studies. Every marketplace, every broker, every SEO consultant who specialises in expired domains has a success story. Some are legitimate. The problem is structural: the companies publishing them profit directly from convincing you to buy.
DomCop: $24K in, $105K out
The most-cited case study comes from DomCop, an expired domain marketplace. The setup: they purchased a domain for $24,000, invested $15,000 in content (roughly 500,000 words), and within four months reported a site valuation of $105,000 based on 75,000 monthly sessions and $3,000 per month in revenue.
Those numbers are striking. A $39,000 total investment yielding $105,000 in estimated value within four months would make aged domains one of the best investments in digital marketing.
But.
DomCop is an expired domain marketplace. Their business model depends on people believing expired domains are valuable. Publishing a case study showing a 2.7x return in four months is, from a business perspective, brilliant marketing. The study was conducted internally, with no independent verification of the traffic or revenue figures.
Authority Builders: the slow burn
Authority Builders published a case study with a different trajectory. They acquired an aged domain in the home improvement niche with over 100 referring domains, starting from roughly 10 visitors per day. It took approximately 12 months to reach page 1 for a keyword with 50,000 monthly searches.
This timeline is more believable. Twelve months to rank for a competitive keyword, even with an aged domain, aligns with the broader data. But Authority Builders sells link-building services. Their case study demonstrates that you need both an aged domain and ongoing link building (which they’ll happily sell you) to see results.
Both major aged domain case studies were published by companies with direct financial incentives to show positive results. Treat them as marketing supported by data, not as independent research.
How to read case studies with conflict-of-interest awareness
Honestly, the conflicts of interest don’t automatically invalidate the data. Companies with skin in the game often have the best data because they’re doing the most volume. The DomCop numbers could be accurate. The Authority Builders timeline probably is representative.
The issue is selectivity. You’re seeing the wins. You’re not seeing the domains bought for $5,000 that never ranked. You’re not seeing the aged domains that turned out to carry Google penalties. You’re not seeing the ones where the backlink profile was toxic and the new owner spent months cleaning it up.
When evaluating case studies from the aged domain industry, apply three filters:
Who published it? If the publisher sells domains or link-building services, discount the headline numbers and focus on the methodology.
Is the full dataset available? Studies that show one domain’s journey are anecdotes. Studies that show outcomes across hundreds of domains are data.
What’s the failure rate? Any case study that doesn’t mention failures is telling you a story, not presenting research.
The risks the aged domain industry leaves out of the pitch
Aged domains can carry hidden penalties, toxic backlinks, spam histories, and Google’s explicit 2024 policy against expired domain abuse. Buying the wrong aged domain is worse than starting fresh.
The pitch usually goes like this: buy a domain with existing authority, skip the sandbox, rank faster. What gets left out is the list of things that can go wrong. And in 2024 and 2025, Google made several of those things go wrong much more aggressively.
Google’s expired domain abuse policy
In March 2024, Google introduced an explicit “Expired Domain Abuse” spam policy as part of a core update and spam policy refresh. The definition is worth quoting directly:
Google defines expired domain abuse as “where an expired domain name is purchased and repurposed primarily to manipulate Search rankings by hosting content that provides little to no value to users.”
The key word is “primarily.” Google isn’t banning aged domain purchases. Their own clarification states that “it’s fine to use an old domain name for a new, original site that’s designed to serve people first.” The policy targets people who buy aged domains specifically to exploit the backlink profile with thin or auto-generated content.
Google followed up with further enforcement through a June 2024 spam update and an August 2025 spam update, both of which targeted expired domain abuse among other spam tactics.
Penalties you can’t see
A domain can look clean on the surface and carry a manual action from Google that you won’t discover until you’ve bought it, set up your site, and watched your content vanish from search results.
Manual actions are penalties applied by Google’s human reviewers, not algorithmic adjustments. They appear in Google Search Console, but you can only see them if you’re the verified owner. When you’re evaluating a domain before purchase, you don’t have that access.
Some signs of a penalised domain:
The domain has existing pages but none appear in a
site:domain.comGoogle searchThe Wayback Machine shows content that was obviously spammy (pharmaceutical keywords, gambling links, doorway pages)
The backlink profile is dominated by links from irrelevant foreign-language sites, link farms, or private blog networks
Traffic dropped catastrophically at a point that coincides with a known Google algorithm update
Toxic backlink profiles
A domain might have a DR of 45 and look healthy at first glance, but 80% of its backlinks could come from Chinese gambling sites, Russian link farms, or networks of hacked WordPress installations. These links aren’t just useless. They’re actively harmful. Google’s algorithms associate your domain with the link neighbourhood it keeps, and if that neighbourhood is spam, your domain gets treated as spam by association.
The niche mismatch trap
You find a DA 50 domain that used to be a cooking blog. You want to build an affiliate site about power tools. The domain’s authority is real, but it’s authority in the wrong topic. Google’s understanding of what that domain is “about” is built on years of content, links, and user behaviour patterns related to cooking. Pivoting to power tools doesn’t transfer that authority; it confuses it.
Buying an aged domain in the wrong niche is like hiring a celebrity chef to endorse your plumbing business. The credibility exists, but it doesn’t transfer.
Trademark and legal issues
Aged domains sometimes carry trademark complications. A domain that was previously a business might still have trademark protections. The previous owner’s branding could appear in cached versions, Wayback Machine snapshots, or brand mentions across the web. Using that domain for a different business in the same industry could trigger legal issues.
Right, none of this means aged domains are a bad bet. It means they’re a bet that requires due diligence. The next section covers exactly what that due diligence looks like.
How to evaluate an aged domain before you buy (the checklist)
Evaluating an aged domain means checking six things: Wayback Machine history, backlink quality, Google indexation status, spam scores, niche relevance, and registration history. Skip any one of these and you’re gambling.
If you’re considering buying an aged domain for the first time, work through every step below before you spend money. The whole process takes 30-60 minutes per domain and can save you thousands.
Step 1: check the Wayback Machine
Go to web.archive.org and enter the domain. You’re looking for three things:
What content was on the site? Scroll through snapshots from different years. Was it a legitimate business? A blog with real content? Or was it a pharma spam site, a gambling portal, or a doorway page?
How consistent was the content? A domain that was a gardening blog for 8 years is better than one that changed topics every 6 months. Frequent pivots suggest the domain was used for short-term spam campaigns.
When did it go offline? A domain that’s been offline for 6 months has a different risk profile than one that’s been offline for 5 years. Longer gaps mean more link decay and a weaker crawl relationship.
Step 2: audit the backlink profile
Use Ahrefs, Moz, or Semrush to pull the domain’s backlink profile. Free tiers and trials can get you basic data. You’re looking for:
Referring domains: How many unique sites link to this domain? More is generally better, but quality trumps quantity.
Link quality: Are the linking sites legitimate publications, businesses, and resources? Or are they link farms, PBN sites, and spam directories?
Anchor text distribution: Natural backlink profiles have diverse anchor text (brand names, URLs, generic phrases like “click here”). If 60% of anchors are exact-match commercial keywords like “best payday loans,” that’s a spam signal.
Link relevance: Do the linking sites relate to the domain’s niche? A gardening blog with links from gardening forums, plant nurseries, and home improvement sites has a relevant profile. One with links from casino review sites does not.
Step 3: check Google’s index
Run a site:domain.com search in Google. This tells you what Google currently knows about the domain.
Pages indexed: If the domain has been offline and Google shows zero results, that’s expected. If the domain has content and Google shows zero results, that’s a red flag for a penalty.
Cached content: If Google shows cached pages, look at what they contain. Spam content in Google’s cache means Google associates the domain with spam.
Search Console access: If the seller can provide Google Search Console access or screenshots, check for manual actions. Most sellers won’t offer this, which is itself useful information.
Step 4: check spam scores
Moz offers a spam score metric that rates domains from 0% to 100% based on characteristics commonly associated with penalised sites. Anything above 30% warrants investigation. Anything above 60% is a domain you should walk away from unless you have a specific reason to believe the score is misleading.
Ahrefs doesn’t have an equivalent single score, but its “referring domains” breakdown lets you identify spammy link sources directly.
Step 5: verify niche relevance
The domain’s historical topic should align with your planned use. Check:
Wayback Machine content (what was the site about?)
Backlink anchor text (what terms is the domain associated with?)
Referring domains (are the linking sites in your target niche?)
A mismatch isn’t automatically disqualifying, but it means you’re buying the backlinks and crawl history without the topical authority. You’ll need to rebuild the topical signals from scratch, which reduces the domain’s practical advantage.
Step 6: check registration history
Use a WHOIS lookup tool to check the domain’s registration history. Look for:
Registration date: Confirms the actual age
Registration changes: Frequent ownership changes can indicate the domain was flipped for spam purposes
Registration length: Domains registered for multiple years signal legitimacy (this is from Google’s own patent, remember)
The domain expiry lifecycle is worth understanding. After a domain expires, it enters a grace period that varies by registrar (up to 45 days), then a redemption grace period (30 days per ICANN rules), then a pending delete period of roughly 5 days before it becomes available for public registration.
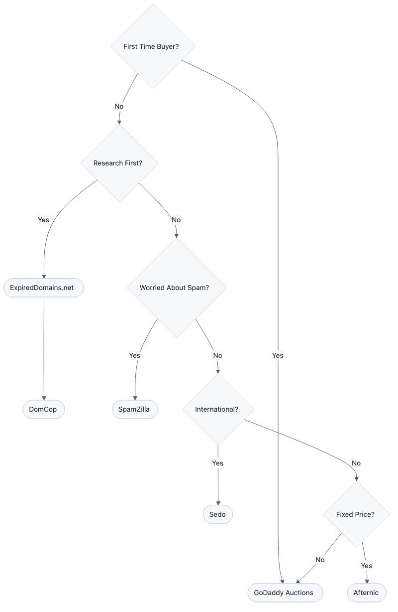
Where to buy: the marketplace guide
The aged domain market runs through a handful of major platforms, each with different strengths, pricing, and risk profiles. Dan.com, which was one of the most popular, shut down in June 2025.
If you’ve decided an aged domain is right for your project, you need to know where to shop. The market shifted in 2025 when GoDaddy consolidated its acquisitions, and the platforms available today each serve different types of buyers.
GoDaddy Auctions
The largest general-purpose domain auction platform. GoDaddy lists expiring domains from its own registrar alongside domains listed by third-party sellers. Prices range from under $10 for low-value expired domains to tens of thousands for premium names.
Best for: First-time buyers who want a simple interface and buyer protection. GoDaddy’s escrow service handles the transaction, and their auction platform is the most familiar to beginners.
Watch out for: Volume. GoDaddy lists thousands of expiring domains daily, and most of them are worthless. You’ll need external tools (Ahrefs, Moz) to evaluate quality before bidding.
Afternic
Also owned by GoDaddy. Afternic operates as a domain marketplace with fixed-price listings and a “make offer” model. After GoDaddy acquired Dan.com in 2022, it merged Dan.com’s operations into Afternic. Dan.com officially shut down on June 27, 2025, and all its listings migrated to Afternic.
Best for: Buy-it-now purchases when you’ve already identified a specific domain you want. Afternic’s integration with GoDaddy means easy transfers if both buyer and seller use GoDaddy as their registrar.
Watch out for: Pricing can be inflated. Sellers set their own prices, and there’s no auction pressure to drive prices down.
Sedo
The largest independent domain marketplace globally. Sedo operates auctions, fixed-price sales, and a domain parking service. It has a stronger international presence than GoDaddy’s platforms and lists domains across a wider range of registrars.
Best for: International buyers and sellers, or anyone looking for domains that aren’t in the GoDaddy ecosystem. Sedo also offers domain appraisal services, though these should be treated as rough guides rather than definitive valuations.
Watch out for: Transaction fees can be higher than GoDaddy’s platforms. The interface is functional but dated.
ExpiredDomains.net
Not a marketplace but a research tool. ExpiredDomains.net aggregates data on recently expired, dropped, and soon-to-expire domains across all major registrars. It provides basic metrics (age, backlinks, archive.org snapshots) and links to the registrar or auction where each domain can be purchased.
Best for: Research and discovery. This is where you find domains before they hit the major auction platforms. Power users who combine ExpiredDomains.net with Ahrefs or Moz can identify high-value domains before other buyers notice them.
Watch out for: No buyer protection. ExpiredDomains.net doesn’t facilitate transactions. You’ll need to complete the purchase through the relevant registrar or auction platform.
DomCop
A paid research tool that aggregates expired domain data and adds its own quality metrics. DomCop pulls data from multiple sources and provides a curated view of available domains with SEO metrics pre-populated. Monthly subscriptions start around $20-$30.
Best for: Serious buyers who want to evaluate multiple domains efficiently. DomCop’s filtering tools let you sort by DA, DR, backlinks, age, niche, and other criteria.
Watch out for: DomCop is also the source of the case study discussed earlier, which means it has a financial interest in convincing you that expired domains are valuable. The tool itself is useful; just keep the incentive structure in mind.
SpamZilla
A specialist tool focused on identifying spam-free expired domains. SpamZilla’s entire value proposition is filtering out the junk: domains with toxic backlinks, spam history, or penalty risk. It charges per search or via subscription.
Best for: Risk-averse buyers who prioritise clean domains over raw authority metrics. If your primary concern is avoiding a penalised domain, SpamZilla’s filtering is specifically designed for that.
Watch out for: Smaller database than DomCop or ExpiredDomains.net. You might miss opportunities because SpamZilla aggressively filters out domains that are risky but potentially still valuable.
Setting up your aged domain (DNS, hosting, and day one)
Once you’ve bought an aged domain, the technical setup and initial content strategy determine whether you preserve its accumulated authority or squander it. The first 30 days count for everything.
Buying the domain is the easy part. What you do next, in a specific order, determines whether the investment pays off. Get this wrong and you destroy the very signals you paid for.
Step 1: point the DNS
Transfer the domain to your preferred registrar if it isn’t there already. Then update the nameservers to point to your hosting provider. This is standard domain setup, identical to what you’d do with a new domain. Most registrars (Cloudflare, GoDaddy, Namecheap) have step-by-step guides.
If the previous site was on Cloudflare, you can keep it there. If you’re using a different host, the DNS propagation typically takes 24-48 hours.
Step 2: set up hosting and SSL
Get your hosting configured and an SSL certificate installed before you publish anything. Google has used HTTPS as a ranking signal since 2014. In 2026, running a site without SSL sends trust signals in the wrong direction. Most hosting providers (Cloudflare Pages, Vercel, Netlify, traditional hosts like SiteGround or A2) offer free SSL through Let’s Encrypt.
Step 3: handle redirects (this is where most people lose value)
This step is where the aged domain’s value is preserved or lost. If the previous site had pages that earned backlinks, those pages had specific URLs. Your new site needs to either:
Recreate content at those exact URLs, so the backlinks still point to live pages, or
Set up 301 redirects from the old URLs to relevant new pages, so the link equity transfers.
If you do neither, the backlinks point to 404 pages and their value evaporates. Use the Wayback Machine and your Ahrefs backlink report to identify the most-linked URLs, then prioritise those for redirects or content recreation.
Bloody hell, this step alone is why so many aged domain purchases fail to deliver. People buy a domain with 200 referring domains, slap a WordPress installation on it with completely different URL structures, and wonder why the authority didn’t transfer. The authority was in the URLs, not just the domain name.
Step 4: publish initial content with topical continuity
Your first content should be topically consistent with the domain’s history. If the domain was a gardening blog, your first 10-15 posts should be about gardening, even if you plan to expand the niche later. This maintains the topical signals Google has associated with the domain.
Start with cornerstone content: long-form, in-depth pages on the core topics the domain was known for. These pages give Google something substantial to crawl and confirm that the domain’s topical focus is consistent.
Step 5: verify in Google Search Console
Add the domain to Google Search Console and verify ownership. This gives you access to:
Indexation status: Which pages Google has crawled and indexed
Manual actions: Whether the domain carries any penalties (this is the first time you can see this)
Search performance: What queries the domain is appearing for
Crawl reports: How frequently Google is visiting the site
If you discover a manual action in Search Console, you have a decision to make. You can attempt to clean up the issue and submit a reconsideration request, or you can accept the loss and start fresh with a new domain. The choice depends on the severity of the penalty and how much you paid for the domain.
Step 6: submit an updated sitemap
Once your initial content is live, submit a sitemap through Search Console. This nudges Google to crawl your new content sooner than it otherwise would. For an aged domain with an existing crawl relationship, indexation can happen within days. For a fresh domain, it might take weeks.
The first 30 days after deploying an aged domain are about preservation, not experimentation. Match the domain’s historical topic, maintain the URL structure where backlinks exist, and let Google confirm that the domain is still trustworthy before you expand.
When a fresh domain is the better choice
An aged domain isn’t always the right call. Brand safety, niche specificity, and the absence of penalty risk make fresh domains the superior choice for certain projects. Shopify, Notion, and Figma all built billion-dollar brands on new domains.
After reading this far, you might think every new website should start on an old domain. That would be wrong. There are clear situations where a fresh domain is the smarter bet.
Brand identity and trust
If you’re building a consumer-facing brand, the domain name is part of your identity. You need a name that communicates your value proposition, is easy to remember, and doesn’t carry someone else’s baggage. Good luck finding an aged domain that happens to have the perfect brand name for your specific business, right?
Shopify launched on a fresh domain. So did Notion. So did Figma. They built their search presence through content quality, link earning, and brand recognition. It took time, but the domains became synonymous with their products. An aged domain would have given them a marginal head start on organic search but saddled them with a name that didn’t match their brand.2
Zero penalty risk
A fresh domain has no history. No spam, no toxic backlinks, no Google penalties, no association with content you didn’t create. For businesses in regulated industries (finance, healthcare, legal), the reputational risk of inheriting someone else’s domain history can outweigh the SEO benefit.
Exact niche fit
If your niche is highly specific, the chances of finding an aged domain with matching topical authority are slim. A fresh domain lets you build authority in exactly the right topic from day one, without the noise of irrelevant historical content.
The cost equation doesn’t always work
Not every project needs to rank quickly. If you’re building a personal blog, a portfolio site, or a small business site in a low-competition niche, the cost of an aged domain (plus the due diligence time, the redirect work, the content alignment) may not justify the ranking speed advantage. A fresh domain at $10-$15 per year, combined with good content and basic link building, gets you there within 12-18 months.
The hybrid approach
Some SEO practitioners use a middle path: register a fresh domain with the perfect brand name, then acquire an aged domain and 301 redirect it to the new domain. This transfers some of the aged domain’s link equity to the fresh domain while preserving the ideal brand identity. It’s more expensive and more complex, but it combines the advantages of both approaches.
The choice between aged and fresh domains depends entirely on your specific situation: your budget, timeline, niche, and brand requirements.
The maths: aged domain vs 12 months of link building
A DA 50 aged domain costs $1,200-$5,000. Building equivalent authority through link building takes 10-20 high-quality backlinks at $365-$509 each, totalling $3,650-$10,180 plus 6-12 months of waiting. Neither approach is cheap.
This section runs the numbers on both paths to first-page rankings. The comparison isn’t perfectly clean: you’re comparing an upfront capital investment against an ongoing operational expense. But it gives first-time buyers a framework for budgeting.
The aged domain path
Based on industry pricing data, aged domains fall into four pricing tiers by authority score:
A DA/DR 50 domain, a solid starting point for competitive niches, will cost you $1,200-$5,000. Add evaluation time, tool subscriptions for Ahrefs or Moz, initial content creation, and technical setup. The all-in cost for a properly deployed aged domain sits in the $2,000-$7,000 range for a mid-authority acquisition.
What you get: a domain with an existing backlink profile, crawl history, and (if you’ve chosen well) topical authority. Ranking timelines are compressed but not eliminated. You might see meaningful organic traffic within 2-4 months instead of 12-18.
The link building path
If you start with a fresh domain and build authority through link acquisition, the cost structure looks different. According to BuzzStream’s 2025 survey, the average cost of a guest post link is $365. Minuttia’s 2026 pricing report puts high-quality backlinks at $600-$2,000 per link.
To build a backlink profile equivalent to a DA 50 domain, you’d need roughly 10-20 high-quality links from authoritative sites. At the conservative end ($365 per link), that’s $3,650-$7,300. At the higher end ($509, splitting the difference between BuzzStream’s average and the lower bound of Minuttia’s range), that’s $5,090-$10,180.
Cost alone doesn’t capture the full picture, though. Building those links takes time. You need to create linkable content, identify prospects, conduct outreach, negotiate placements, and wait for publication. Realistically, acquiring 10-20 quality links takes 6-12 months of consistent effort.
What the spreadsheet misses
The comparison above is simplified. Several factors complicate the maths:
Aged domains need content too. You can’t just buy a domain and watch it rank. You still need to publish quality content, which means the content costs are additive for both approaches.
Link building compounds. Links you build in month 3 continue to deliver value in month 12 and beyond. The link building path has ongoing returns that the aged domain purchase doesn’t inherently provide.
Risk is asymmetric. An aged domain purchase is a single concentrated bet. If the domain turns out to have hidden penalties or a toxic backlink profile, you’ve lost the entire investment. Link building distributes risk across multiple placements.
Some niches don’t respond to either approach. In extremely competitive verticals (insurance, finance, gambling), neither a DA 50 aged domain nor 20 quality backlinks will crack the first page. You’re competing against sites with DA 90+ and thousands of referring domains.
The aged domain path is faster and potentially cheaper, but it’s riskier and requires more upfront due diligence. The link building path is slower and potentially more expensive, but it’s safer and builds sustainable authority. Most successful SEO strategies use elements of both.
For first-time domain buyers with a budget under $2,000, the fresh domain + gradual link building approach is usually the safer bet. For buyers with $3,000-$7,000 who need results quickly and are willing to do thorough due diligence, an aged domain can be a legitimate shortcut.
Neither approach works without quality content. And honestly? That’s the variable the industry tends to undersell, probably because there’s less money in telling people to write better than there is in selling them domains and links.
The aged domain market in 2026 sits at an inflection point. Google’s expired domain abuse policy has raised the cost of doing it badly. The data on ranking timelines has made the case for aged domains stronger for legitimate operators. The gap between “buying an aged domain to spam” and “buying an aged domain to build a real site” has never been wider.
Domain age is a proxy, not a power. The age number on a WHOIS record does nothing by itself. The backlinks, the crawl history, the topical authority, and the clean reputation that come with age are what move rankings. Understanding that distinction is the difference between a smart investment and an expensive lesson.
Take the evaluation checklist seriously. Thirty minutes of due diligence is cheaper than discovering a Google penalty after you’ve invested in content and hosting. The domains that deliver real value earned their authority legitimately, over years of genuine use. They exist. They’re worth paying for. But they require the same careful evaluation you’d give any other business asset.
1 The exact PubCon 2005 exchange between Cutts and the audience was documented contemporaneously on WebmasterWorld, but multiple attendees reported slightly different wordings. The consensus interpretation, which has held for two decades, is that Cutts acknowledged observed effects consistent with a sandbox without confirming the existence of a specific “sandbox” mechanism.
2 These companies had venture capital funding that allowed them to invest in content marketing and brand building at a scale most small businesses can’t replicate. The fresh domain approach is slower without significant marketing spend.









